
Details
Table of Contents

Overview
Turnberry is a leader in the design, development, and management of multi-use real estate properties. Part of its portfolio is the retail division which features vibrant experiential destinations for shopping, dining, and entertainment.
Value Proposition
This leasing platform provides Turnberry’s leasing representatives with engaging content and in-depth property insights, enhancing the effectiveness of presentations and pitches, especially at trade shows, with the goal of generating and converting more leads.

Timeline
Project Duration: 4 Months

Role's Responsabilities
Tools
Deliverables
Research and Evaluation
By closely collaborating with stakeholders and conducting exercises such as card sorting, I gained valuable insights into their needs as users and developed a deep understanding of how they think and categorize information. After gathering the results, I identified key issues and developed a set of initial guidelines to improve the process and address these challenges more effectively.
*Organizing data from my research through color-coded affinity mapping.

Identifying Problems
No centralized platform for users to access all information, forcing them to navigate between multiple websites or external resources.
Traditional printed materials are ineffective, becoming outdated quickly and expensive to produce.
Relying on the company’s website is ineffective because it lacks detailed property information due to confidentiality restrictions, which limits user access to this information.
Limited interactive tools or features to engage users’ prospects and provide a personalized experience when presenting property information.
Identifying Solutions
Develop a comprehensive digital platform that consolidates and centralizes information.
Present key information clearly and concisely, ensuring it’s easily accessible without overwhelming the user.
Provide a secure platform to protect user and company’s confidentiality.
Leverage personalized information where users can access more in-depth property data tailored to their specific needs.
Shift to digital content—interactive brochures, virtual tours, and videos—for real-time updates and lower costs.
User Persona
Through multiple discussions with the Leasing Team, the primary users of the platform, I gained valuable insights into their needs. This enabled me to create user personas and develop a platform tailored to their requirements.

Strategy
The initial strategy focused on creating a mobile platform that resembled a marketing website, delivering dynamic content, performance metrics, and downloadable resources. To maximize impact, the platform evolved into a B2B tool with a SaaS component powered by APIs that enable real-time data synchronization within a custom visual interface.
Sitemap
A sitemap provides a macro-level view of the website’s structure, mapping pages to define content hierarchy, user flow, and guide design and development.

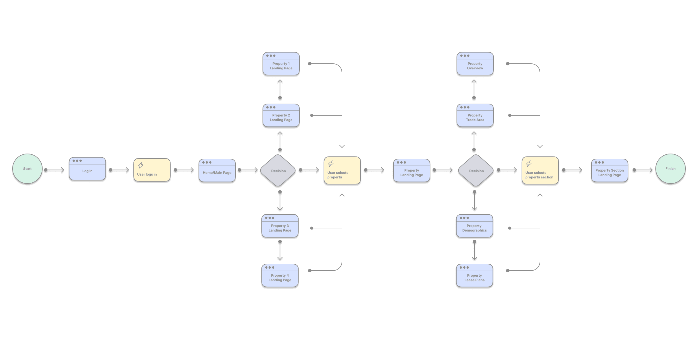
Task Flow
To empower users in pitching to their prospects, it's essential to create a seamless and intuitive user flow. The following task flow outlines the key steps users take to efficiently navigate the platform when presenting a property to potential tenants.

Wireframes
To begin visualizing the overall design and functionality, I started with sketches and progressed to wireframes, refining the platform's direction along the way

Styles & Visual Components

Mood Board

Prototypes & High-Fidelity Mock-ups
After several iterations and collaborative discussions with stakeholders, the Turnberry leasing platform evolved into a hybrid between a marketing site and a API-powered tool. It empowers users to present both statistical data and dynamic content, offering prospects insightful data and sense of each property's atmosphere, which is essential for impactful presentation sessions.
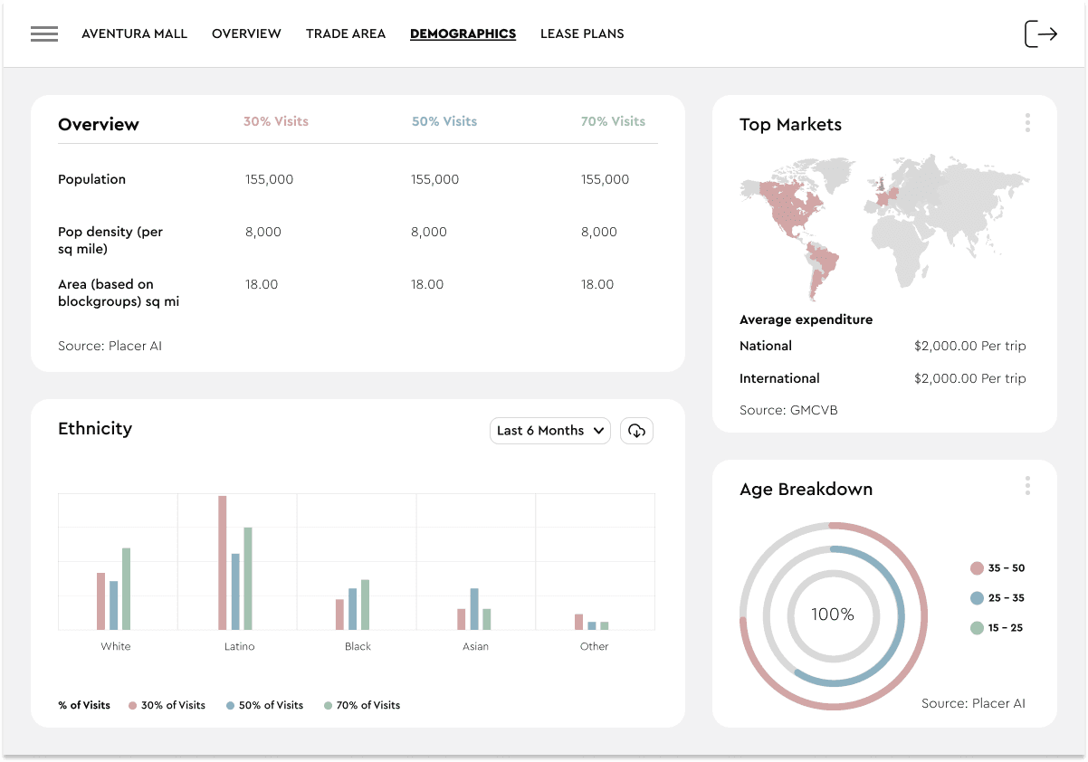
SaaS Platform Integration
This tool provides real-time, up-to-date insights on each retail property, including demographics, traffic patterns, and local and international market data, all through a seamless, user-friendly interface featuring fully customizable graphics, maps, and design elements.
Results















